2024. 8. 2. 17:01ㆍDL
안녕하세요 오랜만에 또 글을 씁니다.
요즘 많은 분들이 Agent를 활용해서, AI Product를 만들고 계신데요, 그중에서 우리가 일반적으로 사용하는 gpt에도 들어있는 기능을 한번 구현해보고자 합니다.
우리가 GPT에 질문을 할 때 "테슬라 모델3에 황금색 필름 래핑한 모습인 사진 보여줘" 같은 질문을 하게 된다면. GPT는 DALL-E-3를 호출하여 이미지를 생성하고 쳇 화면에 표출해 주곤합니다.

이런 이미지는 어떻게 쳇 화면에서 바로 인식하고 생성하는것일까요?
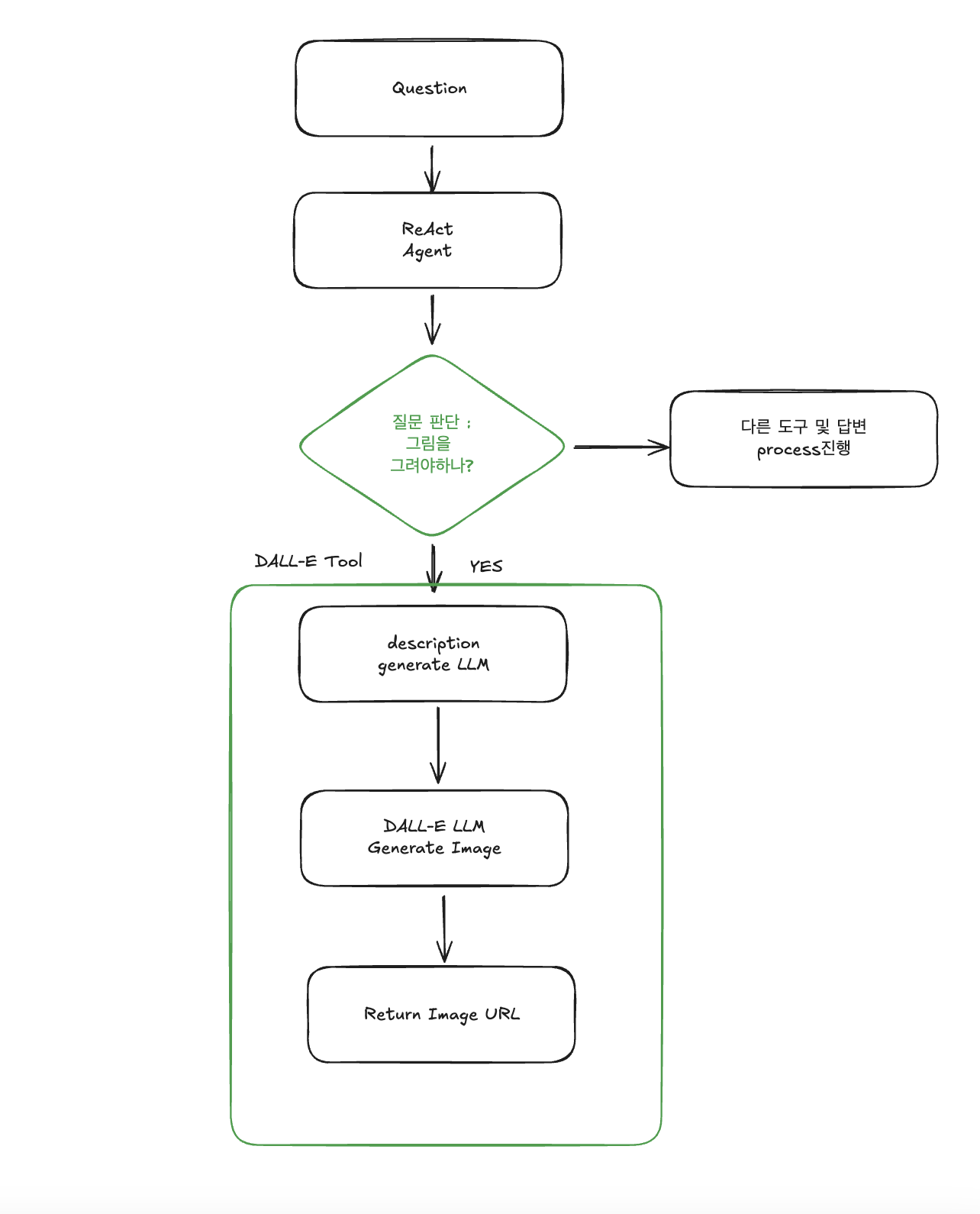
바로 ReAct Agent같은 반응형을 이용하면 가능합니다. Agent는 다양한 Tool을 등록하고 등록된 tools를 Agent LLM이 질문(요구사항)에 따라 어떤 도구를 사용할지 판단하는 과정을 거칩니다. 이 과정에서 이미지를 생성해야하는 경우 DALL-E를 사용하게 하면 됩니다.
전반적인 코드와 설명
from langchain_openai import ChatOpenAI
from langchain.prompts import PromptTemplate
from langchain_community.utilities.dalle_image_generator import DallEAPIWrapper
import requests
from PIL import Image
from io import BytesIO
from langchain.tools import Tool
from langchain_core.runnables import (
RunnableBranch,
RunnableLambda,
RunnableParallel,
RunnablePassthrough,
)
# DALL-E 래퍼 생성
# !! 중요 : 해당 모둘을 OPENAI API KEY를 환경변수에서 받아오도록 설정 돼 있음. 내부 코드를 열어 key불러오는 파트에 try: except처리를 통해 키를 입력받을 수 있도록 합시다.
dalle = DallEAPIWrapper(model="dall-e-3")
llm = ChatOpenAI(
openai_api_key = "your api key num",
temperature=0.7,
model="gpt-4o-mini",
)
# DALL-E 이미지 생성을 위한 프롬프트 템플릿 정의
DALLE_PROMPT = PromptTemplate(
input_variables=["image_desc"],
template="Create a detailed image description for DALL-E based on the following: {image_desc}"
)
# DALL-E에 보낼 이미지 생성 문자를 생성하는 Chain정의
description_chain = RunnablePassthrough() | DALLE_PROMPT | llm
# 이미지 생성을 실행하는 함수 정의
def generate_image_url(image_description):
"""
이미지 설명을 바탕으로 DALL-E를 사용해 이미지를 생성하고 URL을 반환합니다.
Args:
image_description (str): 생성할 이미지에 대한 설명
Returns:
str: 생성된 이미지의 URL
"""
# LLM을 사용하여 상세한 이미지 설명 생성
detailed_description = dalle_llm_chain.invoke(image_description)
# DALL-E를 사용하여 이미지 URL 생성
image_url = dalle.run(detailed_description.content)
# 생성된 이미지는 Base64 || Byte 가 아니라, openai에서 url을 제공합니다.
return image_url
# Agent에 사용할 Tool 정의
# @tool 데코레이터를 사용해도 가능합니다!
dalle_tool = Tool(
name="DALL-E Image Generator",
func=generate_image_url,
description="""Generate an image based on a text description specifically related to electric cars or electric car technology, and return the image URL.
The input must be a string describing the desired image and must include elements related to electric vehicles or their technology."""
)
tools = [dalle_tool]
# Sonnet Agent Executor # Construct the ReAct agent
sonnet_agent = create_react_agent(
llm=claude_sonnet_llm,
tools=tools,
prompt=prompt_factory.AGENT_PROMPT_SONNET)
Agent 진행 Flow Chart

너무 어려운것이 없습니다.
단순히 Langchain에서 제공하는 모듈을 로드하고, 각각 맞는 Prompt를 정의하고 우리가 일반적으로 Agent에 Tool을 등록하는 방식을 이용하면 단순하게 그림을 그려주는 Agent를 만들 수 있습니다.
주의 해야할점, 개선 점
1. 이미지 생성이 완벽하지 않을 수 있습니다.
- 이미지를 생성하는것은 DALL-E의 역할이고 아무리 좋은 Description이 주어진다 하더라도, 생성된 이미지가 맘에 들지 않거나, 이상할 수 있다는 점을 인지해야합니다.
2. Agent가 DALL-E에게 주는 명령 Action Input을 구체화 하는 프롬프트를 작성해야합니다. 그렇지 않으면 너무 단순한 내용, 실제 질문과 동떨어진 내용의 input이 들어가고 원하는 생성 결과물을 얻을 수 없을것 입니다.
3. Agent에 목적성을 부여한다면? 예를들어 연예인에 관한 내용에만 그림을 그리게 하고싶다거나 한다면 해당 내용을 잘 정의해야합니다.
4. 단. 부정적인 그림 (선정적, 종교, 인종 차별적 그림들은 자체적으로 못그리게 막아둔것 같아서 이런점은 특별하게 고려하지 않아도 좋을것 같습니다.)
'DL' 카테고리의 다른 글
| [LLM] 프롬프트를 활용하며 느낀점 & 효과가 있던 방법 2편 (3) | 2024.08.28 |
|---|---|
| [LLM] 프롬프트를 활용하며 느낀점 & 효과가 있던 방법 1편 (0) | 2024.08.17 |
| [Langchain] Langserve에서 LLM Agent를 활용한 Response Streaming (0) | 2024.06.26 |
| [LLM] Claude 3.5 Sonnet 출시 개인적인 느낀점 (0) | 2024.06.22 |
| [LLM] Data Splitters (with Langchain) (0) | 2024.06.22 |